湖南省政务管理服务局关于2020年第二季度全省政府网站与政务新媒体检查情况的通报
湘政务函〔2020〕16号
各市州人民政府,省政府各厅委、各直属机构:
根据《国务院办公厅秘书局关于印发政府网站与政务新媒体检查指标、监管工作年度考核指标的通知》(国办秘函〔2019〕19号)要求,省政务局组织开展了2020年第二季度政府网站与政务新媒体检查工作,经省人民政府同意,现将有关情况通报如下。
一、总体情况
2020年第二季度,省政务局组织对全省正常运行的592家政府网站进行全覆盖检查,发现5家存在突出问题,总体合格率99.16%,其中长沙市、衡阳市、湘潭市、邵阳市、岳阳市、常德市、益阳市、郴州市、永州市、怀化市、娄底市网站检查合格率100%;对全省正常运行的1851家政务新媒体进行普查,发现31家存在突出问题,总体合格率98.33%,其中长沙市、湘潭市、常德市、郴州市、怀化市、娄底市政务新媒体检查合格率100%。
2018年以来,全省各级各部门认真落实政府网站集约化试点工作部署,按照许达哲省长“加力推进,做好试点”要求,认真组织、主动作为、大力推进,全面完成了政府网站集约化试点工作,全省政府网站形成资源共享、平台安全、数据互认、管理规范、服务高效的发展新格局。长沙市制定政府网站集约化管理、运维等相关标准规范,建立健全人工检查、系统检查、部门自评自查、相互阅评检查“四位一体”的政府网站与政务新媒体监测工作机制。怀化市开发政府网站和政务新媒体周巡查情况报送系统,每周汇总政府网站和政务新媒体存在问题,压实属地管理责任。常德市集成政务新媒体矩阵功能,实现政府网站与政务新媒体数据同源、服务同根、更新同步。湘潭市、娄底市、郴州市对市长信箱功能进行定制开发利用,借助集约化平台大数据智能分析当前热点、突发事件,为政府决策提供参考。
二、发现的主要问题
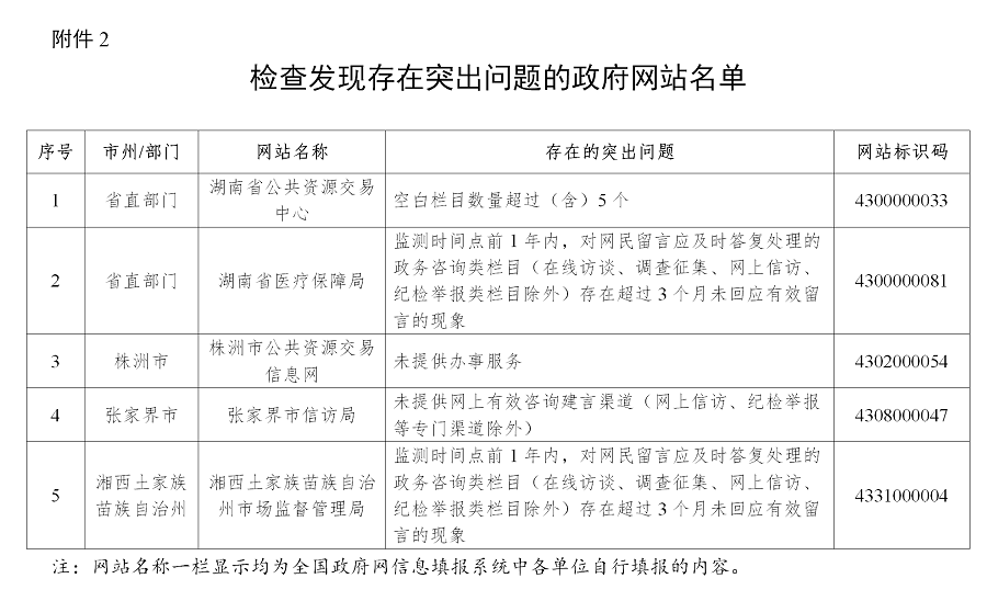
(一)个别网站功能建设不到位。湖南省公共资源交易中心网站存在空白栏目数量超过(含)5个问题;株洲市公共资源交易信息网网站未提供办事服务功能;张家界市信访局网站未提供网上有效咨询建言渠道。
(二)个别单位对网民留言处理不及时。湖南省医疗保障局网站、湘西土家族苗族自治州市场监督管理局网站存在政务咨询类栏目超过3个月未回应有效留言的现象。
(三)政务新媒体运维管理仍需规范。本季度政务新媒体检查中,岳阳市、张家界市、益阳市、湘西自治州、永州市政务新媒体存在突出问题较多。如“益阳市千山红镇人民政府”微信公众号等6家政务新媒体未开设动态信息。岳阳市“羊楼司镇人民政府”微信公众号、“湘西自治州行政审批服务局”微信公众号等11家政务新媒体存在更新不及时和未提供有效互动功能两项突出问题。“张家界民政”抖音号、“永州新田交警”新浪微博号等12家政务新媒体更新不及时。“湖南环境质量”APP下载后无法打开。
三、下一步工作要求
(一)进一步助力疫情防控和经济社会发展。各地各部门要认真落实中央关于常态化疫情防控和经济社会发展各项工作部署要求,充分发挥政府网站和政务新媒体权威信息发布和网上政务服务主力军、主渠道、主阵地作用,发布解读疫情防控和复工复产相关政策、工作部署,不断提升便民服务水平,全面助力全省疫情防控与经济社会发展。
(二)进一步开发完善政府网站集约化平台应用。各地各部门要在政府网站集约化基础上,充分运用云计算、大数据、人工智能等先进技术,深入挖掘和综合利用政府网站信息资源,聚焦社情民意,对贯彻落实决策部署、开展信息发布、解读回应、办事服务、互动交流等方面工作情况进行客观量化评价,为大数据辅助决策提供技术支撑,不断提升政府网站建设管理水平。
(三)进一步加强政务新媒体监管。各地各部门要高度重视政府系统政务新媒体监管工作,压实政务新媒体主管单位责任,理顺工作机制,积极运用技术手段进行实时监控,定期组织监管检查,重点排查“严重错误表述、更新不及时、互动回应差”等问题,防止出现“僵尸”“睡眠”现象,对于多个平台开设且保障不力的政务新媒体,要坚决予以关停。
对此次通报存在问题的政府网站和政务新媒体,各地各部门要高度重视,立即采取有力措施进行整改,整改情况于2020年7月15日前书面反馈省政务局,省政务局将对整改情况进行复核。
联系人:郑锵,电话兼传真:0731—89990430。
附件:1.全省政府网站检查情况
2.检查发现存在突出问题的政府网站名单
3.全省政务新媒体检查情况
4.检查发现存在突出问题的政务新媒体名单
湖南省政务管理服务局
2020年6月29日








