中国政府网
湖南省政府网
邵阳市政府网
首页
繁體
无障碍浏览
首页
走进城步
领导机构
政务要闻
信息公开
办事服务
互动交流
首页
走进城步
领导机构
政务要闻
信息公开
办事服务
互动交流
当前位置:
首页
>
专题专栏
>
热点专题
>
政府信息公开重点工作
>
公共服务和公共监管
>
环境保护
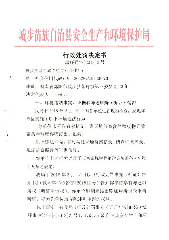
行政处罚决定书(城环罚〔2018〕2号)
发布时间:
2018-05-28
信息来源:安环局 作者:
分享到:
相关文章
扫一扫在手机打开当前页
【打印文章】
【关闭】
国家部委网站
全国各省政府网站
本省市州政府网
县市区政府网
网站地图
网站主办单位:城步苗族自治县人民政府 承办单位:城步苗族自治县数据局 电话:0739-7360488
版权所有:城步苗族自治县人民政府 地址:湖南省城步苗族自治县行政中心 邮编:422500
备案号:
湘ICP备09015894号
网站标识码:4305290007 公安机关备案号:
43052902000013
主办单位:城步苗族自治县人民政府
承办单位:城步苗族自治县数据局
归档时间:
已归档