繁體版
|
无障碍浏览
首页
县情
政务
服务
互动
所在位置: 首页 > 政务公开 >
公示公告
索 引 号:
4305290007/2025-00825
文 号:
公开范围:
社会公开
主 题 词:
信息类别:
信息目录:
公示公告
发文日期:
所属机构:
县农业农村水利局
公开方式:
主动公开
统一登记号:
公开责任部门:
县农业农村水利局
信息时效性:
长期
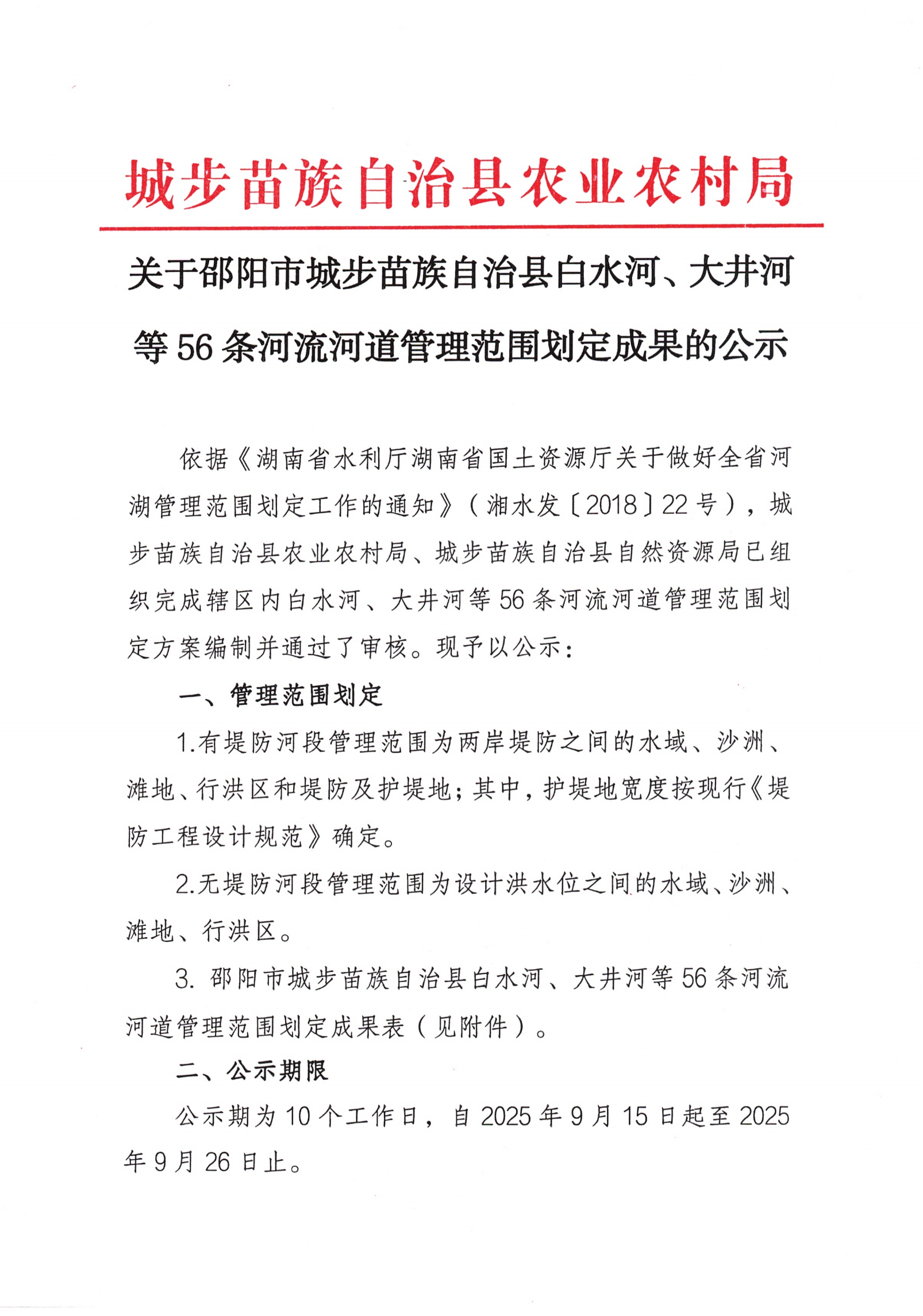
关于邵阳市城步苗族自治县白水河、大井河等56条河流河道管理范围划定成果的公示
附件——邵阳市城步苗族自治县白水河、大井河等56条河流河道管理范围划定成果表
扫一扫在手机打开当前页
[打印]
[关闭]
分享到:
设为首页
|
加入收藏
|
网站地图
页面纠错
Copyright 2003-2016 www.chengbu.gov.cn Government All Rights Reserved
网站主办单位:城步苗族自治县人民政府 承办单位:城步苗族自治县行政审批服务局 电话:0739-7360488
版权所有: 中国•城步 地址:湖南省城步苗族自治县行政中心 邮编:422500
湘ICP备09015894号
网站标识码:4305290007
公安机关备案号:43052902000013