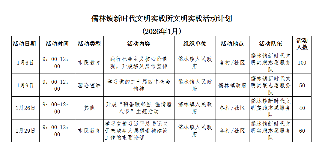
儒林镇新时代文明实践所文明实践活动计划(1月)
详细信息
| 公开具体内容 | |
|
|
基本信息
| 所属领域 | 公共文化服务 | ||
| 一级事项 | 公共服务 | 二级事项 | 组织开展群众文化活动 |
| 公开时限 | 信息形成或变更之日起20个工作日内公开 | 公开方式 | 主动 |
| 公开依据 | 《政府信息公开条例》、《文化馆服务标准》 | ||
| 公开主体 | 儒林镇人民政府 | ||
| 公开层级1 | 县级 | 公开渠道和载体 | 政府网站,政务新媒体,部门网站 |
| 公开层级2 | 乡、村级 | 公开渠道和载体 | 政府网站,部门网站,基层公共服务平台 |
- 详细信息
- 基本信息